原创 上海天昊生物
miRNAs在急性髓系白血病(AML)的发病和进展中发挥着重要作用。miR-182在不同的癌症中作为肿瘤miRNA或肿瘤抑制miRNA发挥作用。然而,miR-182是否影响白血病干细胞(LSCs)和正常造血干/祖细胞(HSPCs)的自我更新尚不清楚。2023年元旦,治疗诊断学杂志—Theranostics(IF:11.6,一区)在线发表了温州医科大学附属第一医院医学研究中心高申孟、何晓飞课题组联合血液内科叶海格课题组最新研究论文“DNA高甲基化诱导miR-182沉默,上调靶基因BCL2和HOXA9,促进白血病干细胞自我更新,从而加速AML进展,并确定BCL2抑制剂维奈托克的敏感性”。该研究从表观遗传学角度揭示了AML发生和发展新机制,并初步明确了miR-182启动子甲基化水平可以确定维奈托克治疗的敏感性,为其提供了潜在的预测性生物标志物。
//////////
值得一提的是,天昊生物有幸参与了本研究中的部分研究工作,我们的目的区域甲基化测序技术Methyltarget®为验证miR-182启动子甲基化水平提供了重要支持。

1.目标发现:miR-182在AML中低表达并与较差预后相关为了研究miR-182在AML原始细胞(blasts)中的表达,作者首先检测了96例未经治疗的AML原始细胞和21个健康志愿者的骨髓(BM)单个核细胞中miR-182的水平。与对照相比,AML患者中miR-182的平均表达显著降低(图1A)。此外,miR-182的表达是亚型依赖的,在t(8;21)和t(11q23)异常核型的AML患者中比对照显著更低,但t(15;17)和inv(16)中无显著差异(图1B)。然而,在t(8;21)、t(11q23)、t(15;17)和inv(16)之间,miR-182的表达没有发现显著差异(图1C)。此外,与对照相比,miR-182在FAB亚型M1、M2、M4和M5中的表达较低,但在M3中没有(图1D)。此外,miR-182在M1、M2、M3、M4和M5之间的表达无显著差异(图1E)。
图1A-E AML原始细胞中miR-182表达水平更低
为了进一步分析miR-182在不同白血病细胞亚群中的表达,从7个AML样本中分离出BM CD34+细胞作为白血病起始细胞和CD34-分化细胞。有6个样本(85.7%)CD34+细胞中miR-182的表达低于CD34-细胞(图1F)。然后,作者探讨了miR-182表达是否与成人AML队列的临床结果相关。miR-182水平较高(高于中位数)的AML患者与更好的5年总生存率 (图1G)和5年无病生存期(图1H)相关。一致地,miR-182水平较高的AML患者在BM(图1I)和外周血(图1J)中均显示原始细胞百分比下降,提示miR-182高表达、低母细胞百分比和总生存时间延长之间存在相关性。
图1F-J miR-182表达水平的临床相关性
2.功能获得:miR-182作为肿瘤抑制miRNA
研究团队选用两种混合谱系白血病(MLL)重排的白血病细胞系(MOLM-13和THP-1),分别利用细胞增殖、集落形成、细胞凋亡和细胞周期等实验证实miR-182过表达抑制了细胞增殖(图2A和B),减少集落形成数量(图2C),诱导凋亡(图2D),阻止细胞周期在G0/G1期(图2E和F)。利用MLL-AF9诱导的白血病小鼠模型,证明移植miR-182过表达细胞的小鼠白血病负荷减少(图2G),生存期延长(图2H)。
图2 过表达miR-182抑制白血病细胞增殖
3.功能缺失:miR-182缺失加速AML进展
作者进一步利用miR-182敲除小鼠,通过构建MLL-AF9诱导的AML小鼠模型,详细研究miR-182敲除在白血病发展中的作用,结果证实了miR-182的缺失显著增强了白血病细胞在脾脏和肝脏的浸润(图3A),并增加白血病细胞的增殖(图3B),缩短小鼠生存期(图3C)。另外,研究也发现miR-182的缺失大幅增强了白血病干细胞(LSC)比值和自我更新能力(图3D),提示miR-182和白血病自我更新和干性相关。
图3 miR-182缺失增强AML细胞干性
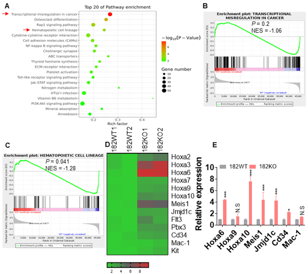
4.机制揭示:RNA-seq发现miR-182敲除加速肿瘤形成信号
为了研究在miR-182缺失的小鼠AML原始细胞中控制LSC增殖和自我更新的潜在机制,利用RNA-seq经通路富集分析发现miR-182敲除AML细胞中包括癌症转录异常和造血细胞谱系在内的信号通路富集(图4A-C)。癌症转录异常通路中的多个富集基因(Hoxa6、Hoxa10和Meis1)与LSC的自我更新和生存相关(图4D和E)。因此,RNA-seq的结果与表型一致,即miR-182的缺失通过增加LSC的自我更新来加速AML的进展。
图4 miR-182缺失促进肿瘤形成信号通路
5.miR-182靶点:miR-182通过直接靶向BCL2和HOXA9发挥肿瘤抑制作用
为了进一步选择miR-182靶基因,通过TargetScan预测可能的靶基因,最终选择与增殖和存活相关的BCL2和HOXA9进行后续试验(图5A和B)。通过荧光素酶报告基因和蛋白实验等证实了miR-182主要影响BCL2和HOXA9的转录后加工或翻译(图5C-E)。
图5 miR-182直接靶向BCL2和HOXA9
6.miR-182表达机制:启动子甲基化抑制miR-182表达
由于CpG岛甲基化诱导的肿瘤抑制基因转录沉默经常发生在癌细胞中,研究进而探索了pri-miR-182启动子上可能的CpG岛,共发现3个位于pri-miR-182上游6-12 kb的CpG岛(CpG岛1-3)。为了确定白血病原始细胞中是否存在DNA高甲基化,团队使用天昊生物MethylTarget®方法检测了8个AML细胞系、34个未处理的原发性AML原始细胞和26个正常BM单个核细胞的甲基化状态。发现CpG岛1和CpG岛3在AML细胞系和原发性AML细胞中的平均频率分别高于对照细胞(图6A、C);而CpG岛2在原发性AML细胞中的平均频率与对照细胞相似(图6B)。此外,AML患者原代细胞中CpG岛3和CpG岛1的高甲基化程度分别高于CpG岛2(图6D)。

图6 miR-182启动子甲基化水平
正如预期的那样,miR-182在甲基化AML患者(甲基化% > 20%)中比未甲基化患者表达较低。这些结果表明,在白血病细胞中,CpG岛3和1比对照细胞呈现高甲基化,而CpG岛2非高甲基化,miR-182的表达可能受到启动子甲基化的抑制。接下来,作者通过去甲基化药物AZA处理发现AZA显著增加了miR-182表达,进而抑制了靶基因蛋白水平。细胞实验也证实了AZA诱导了白血病细胞的凋亡,并且在AML细胞miR-182启动子高甲基化组中呈现了更好的抗白血病能力。7.甲基化与治疗:miR-182启动子甲基化决定BCL2抑制剂的敏感性
多项研究表明,BCL2表达与维奈托克(Ven)治疗敏感性密切相关,BCL2表达缺失导致Ven耐药。作者首先分析了在miR-182启动子甲基化或非甲基化的AML患者中BCL2的蛋白表达,发现miR-182启动子高甲基化的AML患者BCL2蛋白表达显著升高(图7A)。此外,还检测了Ven的体外敏感性,结果显示,miR-182启动子未甲基化的AML患者对Ven治疗的耐药性明显高于miR-182高甲基化的患者(图7B),这表明miR-182启动子甲基化可能决定BCL2蛋白的表达和Ven治疗的敏感性。

图7 miR-182启动子甲基化决定Ven的敏感性
miR-182在AML细胞中呈现肿瘤抑制功能,通过靶向BCL2和HOXA9抑制LSC自我更新和干性,而不影响正常HSPC增殖和自我更新,表明miR-182是LSC潜在的治疗靶点。miR-182的表达被启动子甲基化抑制或沉默,进而决定Ven的敏感性,该研究为AML中Ven治疗提供预测性生物标志物。
咨询沟通请联系
18964693703(微信同号)
