咨询热线:400-065-6886
近日,由兰州大学、甘肃农业大学和汉阳大学等多个单位科研人员合作,成功在Nature出版集团旗下期刊《npj Biofilms and Microbiomes》杂志上发表研究论文。该研究借助天昊生物的16S扩增子测序、宏基因组测序和代谢组学的方法,从多组学角度深入探讨了含有乳酸片球菌GR-1(Pediococcus acidilactici GR-1)的益生菌酸奶(浆水酸奶)显著降低人体内重金属积累的潜在机制,这也是浆水酸奶研究领域首个人体实验成果的正式发表。本文第一作者为冯朋雅、杨金凤和赵帅,通讯作者为李祥锴教授和刘璞教授。兰大一院医学前沿创新研究中心金卫林教授等也参与了本项研究。在恭喜客户取得好成果的同时,也让我们来看一下这篇文章。


英文题目:Human supplementation with Pediococcus acidilactici GR-1 decreases heavy metals levels through modifying the gut microbiota and metabolome
中文题目:人体补充乳酸片球菌GR-1可以通过改变肠道菌群和代谢来降低重金属水平
期刊名称:npj Biofilms and Microbiomes
影响因子:8.462/ (JCR分区: Q1)
研究背景
重金属(HM)污染是当今主要的环境问题之一,对人类的健康构成巨大风险。全世界有超过2000万公顷的耕地受到HMs的污染。食用受HM污染的食物是体内有毒金属积累的一个主要途径。体内过量的HMs会诱发氧化应激(OS),从而导致各种组织损伤,从长远来看会增加患癌症和其他疾病的风险。然而目前仍然缺乏对HM毒性的有效治疗。虽然螯合疗法用于治疗急性金属中毒,但它会产生不良副作用。一些膳食补充剂(例如,必需金属、维生素和植物化学物质)可以减轻HM引起的OS和组织损伤,但作用有限。因此,迫切需要寻找更加安全有效的方法来保护人类免受HM暴露的风险。
益生菌对人的胃肠道和免疫系统发挥有益作用,还对例如预防糖尿病、骨质疏松症、抑郁症和焦虑症以及降低血压起到有益效果。益生菌还能减少宿主有害物质(如有毒金属、抗生素和杀虫剂)在体内的积累,例如大鼠、果蝇、蜜蜂、尼罗罗非鱼和斑马鱼等,但这在人类中相关的研究很少。第一项使用益生菌菌株鼠李糖乳杆菌(Lactobacillus rhamnosus)作为干预剂来预防HM积累的人体试验表明,益生菌在预防成人血液中有毒金属水平升高方面的功效。同样,另一项人体试验表明,为期8周的植物乳杆菌(L. plantarum CCFM8610)实验显著降低了矿区附近城镇居民的血液金属镉(Cd)的水平。目前对益生菌对这些异生素的保护机制的认识主要包括益生菌细胞壁的表面吸附,肠道屏障的保护,肠肝循环的调节,以及对肠道固有肠道菌群(GM)的调节。然而,益生菌在HMs生物修复中的具体作用仍然不清楚。在本研究中,作者通过分析富含抗HM的乳酸片球菌(P. acidilactici GR-1)菌株的浆水酸奶这种益生菌酸奶的作用,来试图阐明其在降低金昌居民体内有毒金属的含量水平的分子机制,并进一步探讨了GM在益生菌介导的肠道修复过程中的动态变化及其对宿主代谢的影响。
研究方法
本研究参与者人数设置为每组≥30人。两个独立的队列为:来自兰州大学生命科学学院的30名大学生作为对照队列和来自甘肃金昌市冶金企业的152名职业工人作为干预队列。工人队列的参与者以1:1的比例随机分为两组——益生菌酸奶(浆水酸奶)组和常规酸奶组(图1)。两组所食用的酸奶均含有保加利亚乳杆菌和嗜热链球菌。益生菌酸奶还含有乳酸片球菌GR-1。在12周的时间里,参与者每天摄入250 g酸奶。研究人员和参与者都对干预组的参与者分配不知情。在试验开始时收集基本的人体测量数据(身高、体重、性别和年龄)。在研究期间,没有参与者使用抗生素或任何其他益生菌。在基线时和之后每4周对所有参与者收集全血、粪便和尿液样本。在样品转移到实验室期间,血清和粪便样品置于干冰中。到达后,所有样品立即储存在-80ºC。

动物实验中,将60只昆明小鼠随机分为5组。通过口服管饲法给小鼠施用广谱抗生素(Abx) 混合物10天以消除GM。Cu组接受亚致死浓度为150 mg/kg体重(BW) 100的CuSO4,并通过每日管饲法给予益生菌菌株GR-1。实验期间定期收集粪便样本。在处死小鼠后收集血液以及肝脏、肾脏和小肠组织样本,并储存在-80ºC,直到进一步分析。
为了构建OS模型,将总共70只小鼠随机分为7组。模型小鼠通过每日灌胃暴露于200 mg/kg 体重(bw)APAP、150 mg/kg bw CuSO4和等剂量的APAP + CuSO4。干预组口服GR-1或Vc(100 mg/kg bw),每天评估GR-1的抗氧化作用。对照组和模型组(APAP、Cu和APAP+ Cu)改为口服200 μL脱脂牛奶。在处死之前,收集新鲜的粪便样品进行体外厌氧培养,并将一部分粪便样品储存在-80°C直至进一步使用。处死后,收集肝脏、肾脏和小肠组织以及静脉血样品并储存在-80°C。
本实验对所有参与者进行了血液学参数和生化指标的评估,使用商业试剂盒测量了MDA、CAT、ROS 和总SOD的水平。通过酶联免疫吸附测定法测量了IL-10、IL-4、IL-1β 和 IL-6的水平。对人或小鼠的全血、组织、尿液和粪便样品进行金属含量的测定。对小鼠肝脏和小肠组织进行组织病理学参数的评估。此外还进行了益生菌抗铜和抗氧化能力,以及小鼠GM抗铜和肠内容物抗氧化能力的测定。使用定量RT-PCR,对GR-1菌株和总细菌进行定量分析。粪便单链脂肪酸(SCFA)分析是通过气相色谱(GC)分析完成的。根据标准曲线对每种SCFA(乙酸、丙酸和丁酸)进行量化。总SCFA为乙酸盐、丙酸盐和丁酸盐的总和;每种SCFA的相对比例确定为单个SCFA/总SCFA × 100。
本研究的多组学相关实验及生信分析均由上海天昊生物检测完成的。首先使用16S rRNA扩增子测序(V3-V4区),对来自小鼠和人类的粪便微生物DNA进行检测。微生物宏基因组测序同样使用上海天昊生物的标准检测方案进行。代谢组学方面,实验对人类的血清和粪便样本使用LC-MS进行非靶向代谢组学分析,以此来评估基线组和干预组之间粪便和血清代谢物的总体差异。对于多组学数据的联合分析,使用MGS、宏基因组模块和代谢物进行,这些代谢物在基线组和干预组之间存在显著差异。Spearman相关性分析使用R包进行分析及可视化,并且构建MGS、粪便代谢物和血清代谢物相互作用网络。
研究结果
本研究共有152名职业工人和30名成年学生参加了该临床试验(表1)。工人组血液中铜(Cu)和镍(Ni)的平均水平显著高于学生组。对于尿液样本,获得了与血液中检测到的HM水平相似的结果。工人粪便中的Cu和Ni水平均显著低于对照组。除了血液样本中发现的高HM水平外,工人与学生的血清相比,抗氧化酶活性显著降低,OS反应显著增强。此外,在工人组中检测到促炎细胞因子水平升高和抗炎细胞因子水平降低。上述结果表明,在制造业中接触HM会通过增加OS和炎症而带来健康风险。
表1、参与者的人口统计和基线特征

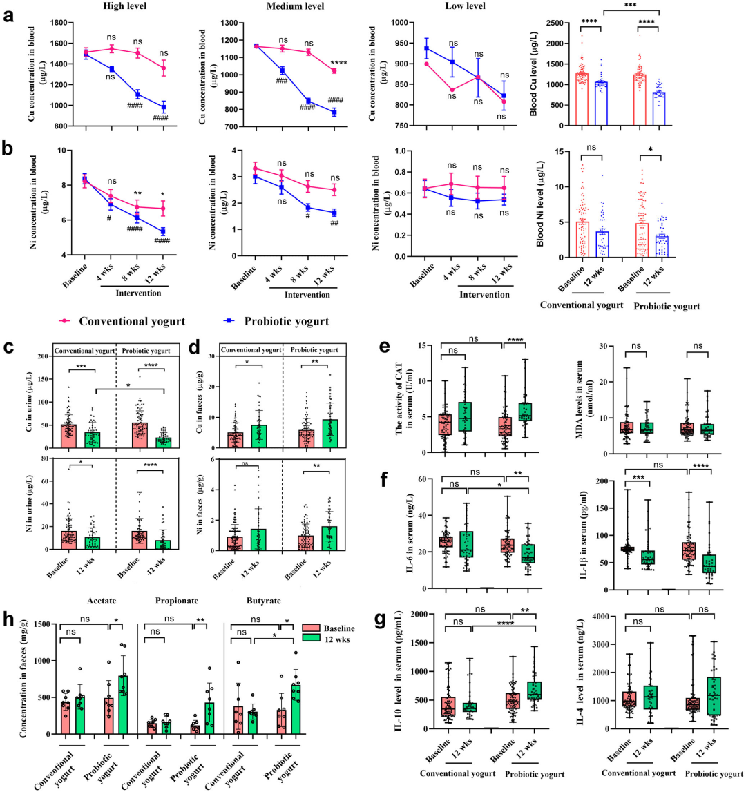
本研究的152名工人参与者被随机分为常规酸奶组和益生菌酸奶(浆水酸奶)组(图1)。参与者的基线特征在两组之间没有显著差异。考虑到两组基线血液中Cu和Ni水平的异质性,研究者根据血液中HM的低、中和高水平作为参考值,将每组进一步分为三组。干预8周后,在高水平组中,与基线水平相比,食用益生菌酸奶的参与者的血铜水平显著降低,而食用传统酸奶的参与者在同一时期仅表现出略有下降(图2a)。在中等水平组中,饮用酸奶4周后,益生菌酸奶组的血铜水平显著下降, 而常规酸奶组则没有。12周后,两组血铜含量均显著下降(图2a)。同样,在高水平和中等水平组中,益生菌酸奶组的血镍水平显著下降比常规酸奶组更早。然而,在低水平组中,两组的血Cu或Ni水平没有显著下降(图2b)。与传统酸奶消费相比,在食用益生菌酸奶的4周内观察到血液Cu和Ni水平显著下降。使用尿液样本也获得了类似的结果(图2c)。相反,在干预12周后,与基线值相比,粪便样本中的Cu和Ni水平升高,表明摄入酸奶后HM排泄增加(图2d)。
随着体内残留HM含量的消除,益生菌酸奶组在干预12周后,一些与OS和血清炎症相关的指标明显改善;这些指标包括CAT活性、抗炎性IL-10和IL-4水平以及促炎性IL-6和IL-1β水平(图2e–g)。此外,通过测量粪便中短链脂肪酸(SCFA)的水平(乙酸盐、丙酸盐、丁酸盐)来评估所有参与者GM的整体代谢功能,在益生菌酸奶组中表现出显著升高,但在常规酸奶组中没有(图2h)。Spearman相关分析的结果表明,随着益生菌消耗量的减少,HM负荷的降低与抗炎细胞因子水平(IL-4和IL-10)和CAT活性的增加呈负相关,并且与OS生物标志物水平的降低呈正相关(MDA)。

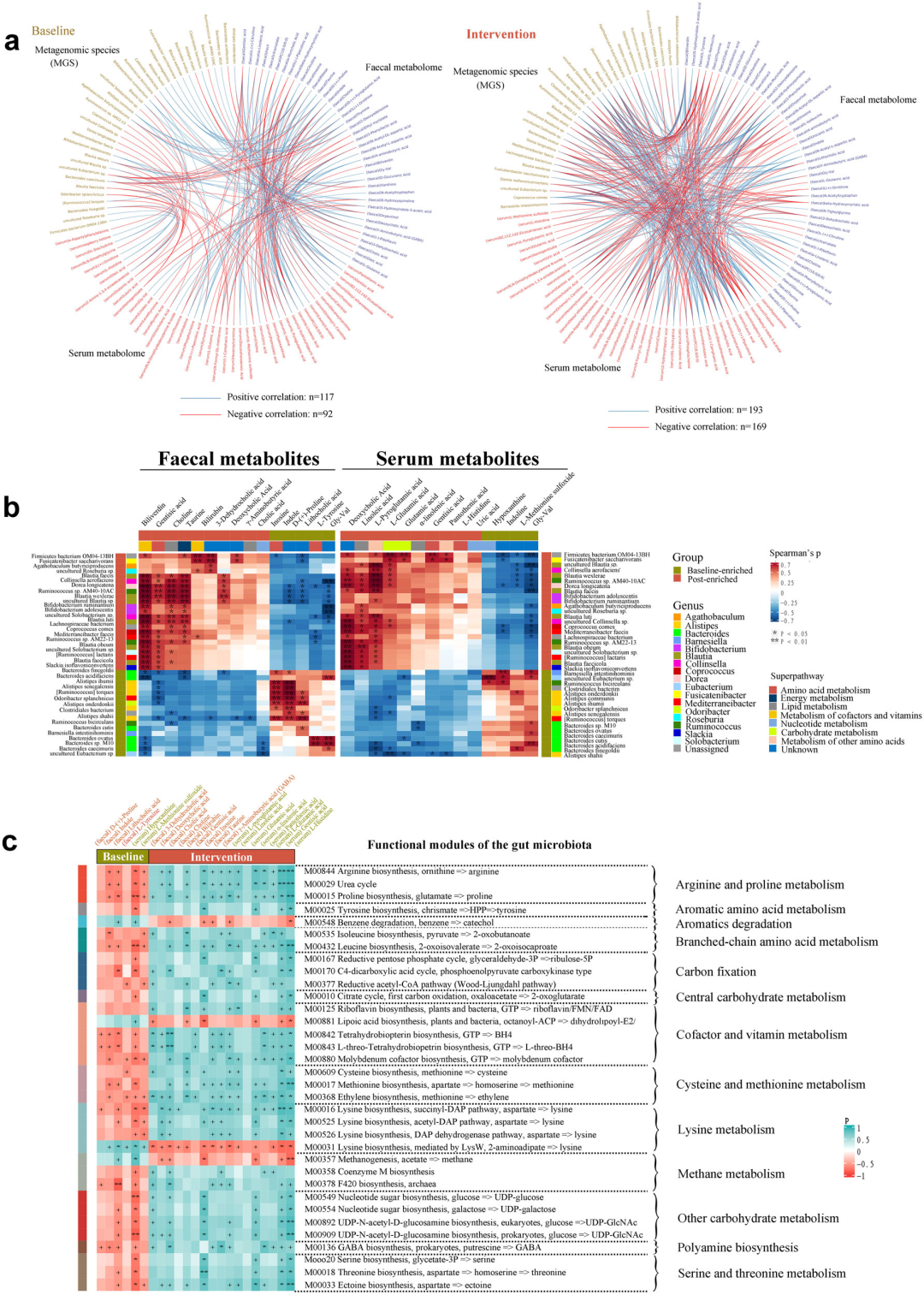
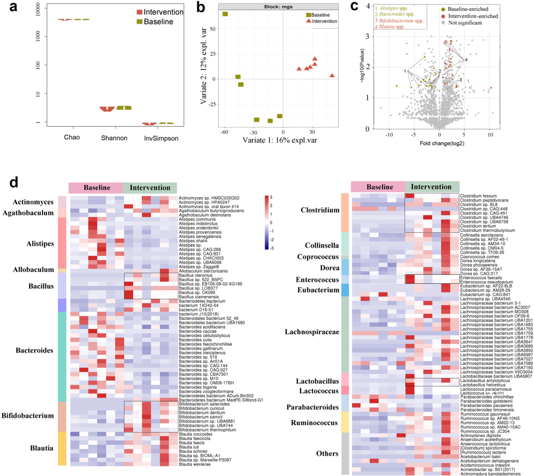
为了研究益生菌酸奶对接触HMs工人的GM的影响,研究者利用16S rRNA扩增子测序分析了基线(低、中和高水平组[LC、MC和HC])和研究完成(LC、益生菌酸奶处理后的MC和HC [PTLC、PTMC和PTHC])组的粪便微生物多样性。从36个粪便样本中鉴定出总共1514个ASV。α-多样性在六个组之间没有显示出统计学上的显著差异。主坐标分析(PCoA)表明,开始显示为三个亚组(LC、MC和HC),但在干预后分为两组。
在通过16S rRNA扩增子测序确定基线和酸奶干预存在差异后,研究者对六个随机参与者的粪便样本进一步进行了宏基因组测序。每个粪便样本平均产生9212万条读序(12 GB数据);组装了1140万个非冗余基因的基因目录。这些基因被注释到4155个KEGG功能类别中,并组织成13,945个宏基因组物种(MGS)。整个群落组成与16S rRNA 测序图谱一致。食用酸奶后工人组中富集的物种包括产生SCFA的细菌,例如Agathobaculum spp.、Allobacterium spp.、Blautia spp等(图3)。因此,在食用酸奶后,工人组粪便中SCFA水平的增加可能是由于潜在的产生SCFA的细菌的富集所致。

研究者通过LC-MS分析了与GM相关的粪便和血清代谢物。发现基线和干预后代谢组有显著差异(图4)。与基线相比,益生菌酸奶干预12周后,共检测到99种不同的粪便代谢物(40种下调和59种上调)。具体来说,与抗氧化相关的代谢物水平,包括氨基酸、脂质、核苷酸、能量和胆汁酸代谢,在干预后粪便样本中升高,而吲哚、脯氨酸、酪氨酸和石胆酸水平显著降低。对于血清代谢组,共有76种(28种下调和48种上调)代谢物表现出不同的水平。干预后血清代谢组主要表现为参与抗氧化的代谢物富集,如泛酸、α-亚麻酸、L-谷氨酸、焦谷氨酸、组氨酸和脱氧胆酸,以及与OS相关的代谢物的消耗,例如蛋氨酸亚砜、次黄嘌呤和犬尿氨酸。总之,益生菌酸奶干预似乎是增强粪便和血清样本中,干预前和干预后代谢组之间抗氧化活性变化的主要因素。此外,Procrustes分析揭示了粪便和血清代谢组谱之间的强关联,表明工人组GM的代谢变化与血清代谢物谱的变化有关。

图4、益生菌酸奶在干预12周后改变了粪便和血清代谢组。(a)在益生菌酸奶干预12周后,基线组和干预组之间的粪便代谢组分离。 (b)血清代谢组的分离。(c)粪便代谢组与血清代谢组的Procrustes分析。粪便和血清样本分别显示为蓝色和橙色圆点;来自同一个人的粪便和血清样本由红色(基线)和青色(干预)线连接。益生菌酸奶干预前后组间前50种差异粪便代谢物(d)和差异血清代谢物(e)。
为了进一步分析GM与粪便和血清代谢组之间的关联,研究者进行了相关性分析(图5)。在酸奶干预后,工人组中每种富集的抗氧化相关代谢物与大多数富集物种呈正相关,表明抗氧化活性的增加与特定物种的富集有关。此外,GM的一些功能模块(氨基酸和碳水化合物代谢)与其在粪便和血清样品中的抗氧化相关代谢物水平显著相关。

研究者进一步探讨了差异MGS对粪便和宿主代谢功能的影响。共现分析表明,MGS与粪便和血清代谢物具有密切而广泛的共现关系(图6)。在这个网络中,差异改变的粪便和血清代谢物主要参与氨基酸、脂质、碳水化合物和核苷酸的代谢。这些结果表明,这些关键的差异 MGS 对食用益生菌酸奶的工人产生了协同效应,从而影响了粪便和宿主的代谢。

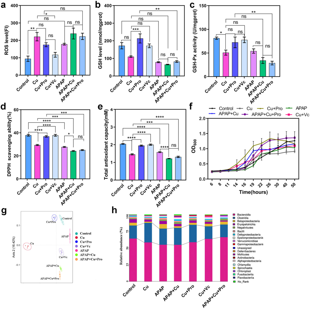
与对照组相比,经口灌胃CuSO4溶液会导致粪便中的Cu排泄量显著增加,组织中的Cu积累量显著增加,肝脏中的OS增加,并且在铜暴露后肝脏(细胞质空泡化、染色质浓缩和固缩核)和小肠(绒毛长度较短,肌肉较薄)表现出明显的损伤(图7)。在Abx+Cu组中,Cu引起的损伤加剧,导致GM的破坏。将益生菌菌株GR-1施用于Cu暴露的小鼠可增加68.07%的粪便排泄量并相应减少Cu的组织积累。与 Cu暴露组相比。OS和组织损伤显著减轻,肝脏中的细胞质空泡化减少和肠粘膜形态的改善表明。为了排除组间GR-1的定植差异,研究进行了定量RT-PCR。结果显示,接受和未接受抗生素治疗的小鼠之间GR-1的绝对数量没有显著差异。这一发现表明GR-1的丰度不是影响HM修复的主要因素(图7)。总而言之,抗生素处理表明,GM的完整性对于GR-1对小鼠铜毒性的保护作用至关重要。

OS是HM毒性的一个关键特征。对乙酰氨基酚(APAP)是一种常见的镇痛和解热药物,在高剂量给药时可诱导OS并导致谷胱甘肽(GSH)减少。益生菌GR-1在体外表现出很强的Cu和APAP抗性以及抗氧化能力。因此,本文研究了GR-1的抗氧化能力在维持肠道氧化还原稳态中的可能作用。与Cu相似,APAP给药导致肠道中OS升高,这可以通过ROS水平升高以及肠内容物中GSH和GSH过氧化物酶(GSH-Px)的活性降低反映(图8)。GR-1和维生素C(Vc)补充显著或部分逆转了铜引起的变化。此外,在用GR-1或Vc处理后,Cu暴露小鼠GM的抗氧化能力和Cu耐受性得到恢复,表明在OS下GM的抗氧化防御系统在益生菌GR存在下受到保护。同时接触Cu和APAP可进一步提高肠道内的OS水平;然而,GR-1 不再对维持氧化还原稳态发挥作用,这表明OS已经超过了GR-1的抗氧化能力。通过比较不同组微生物群的组成结构,进一步证实了GR-1对GM的保护作用。总之,这些结果表明GR-1通过减轻OS和保护GM功能来减轻铜毒性。

研究结论

