近日,来自兰州大学生命科学学院李祥锴教授课题组研究人员,联合甘肃农业大学、爱丁堡大学和上海交通大学等多个单位,在国际环境科学领域一区Top杂志《Journal of Cleaner Production》上成功发表研究论文。该研究利用天昊生物16S扩增子测序等技术,深入探讨了利用磁性生物炭固定化铬酸盐还原酶净化冶炼废水的潜在机制。


英文题目:Immobilizing chromate reductase NfoR on magnetic biochar reduced Cr(VI) in copper-containing wastewater中文题目:磁性生物炭通过固定铬酸盐还原酶NfoR来还原含铜废水中的Cr(VI)期刊名称:Journal of Cleaner Production

电镀、金属铸造、湿法冶金和采矿等工业活动会产生大量含铬(Cr)/铜(Cu)的废水。这些不可生物降解的金属可以通过食物链积累。在这些金属中,六价铬[Cr(VI)]因其致突变性和致癌性而备受关注。减少有毒金属的传统工艺包括化学沉淀、浮选、电凝、离子交换和膜过滤。但这些方法也存在二次污染、成本高、效率低、膜污染等缺点。而通过更为高效、环保和低成本的微生物将剧毒的Cr(VI)还原为毒性较低的Cr(III),便成为一种有前景的替代方案。目前已分离出多种Cr(VI)还原细菌。在大多数情况下,Cr污染以结合重金属的形式存在。大多数重金属(例如 Co、Zn、Cd、Cu)抑制微生物Cr(VI)的还原。因此,探索去除冶金/电镀废水中复合重金属的新策略至关重要。酶固定化因其普遍适用性、低浸出性、增强的活性和可重复使用性而引起了人们的兴趣。生物炭、水凝胶和介孔二氧化硅等多种材料已被用作酶固定的候选固体支持物。其中,生物炭具有中等的表面积和丰富的与酶负载相关的官能团。然而,生物炭固定化铬酸盐还原酶对复合重金属污染的治理仍不清楚。最近的研究发现磁性生物炭具有高吸附能力和分离性能,以及对有机污染物和Cr(VI)进行还原。例如,磁性生物炭中Fe3O4和持久性自由基(PFR)的存在对Cr(VI)的还原具有协同作用。本文研究者之前报道了来自金黄色葡萄球菌的一个新的铬酸还原酶NfoR进化枝表现出Cu(II)增强的活性和广谱金属耐受性。在这项研究中,研究者将铬酸盐还原酶NfoR共价固定在磁性生物炭(MB)和生生物炭(RB)上,利用成分间的协同作用处理冶炼废水。与游离酶NfoR相比,量化了固定化NfoR对Cr(VI)去除的贡献,并探索了MB-NfoR的Cr(VI)去除机制,优化了各种控制参数以提高MB-NfoR的性能。此外,还探讨了固定化NfoR的Michaelis-Menten 动力学和Cr(VI)去除的可重复使用性。添加MB和固定化NfoR后,检测了冶炼废水中微生物群落演化和 Cr(VI) 去除率。另外还通过分析冶炼废水的植物毒性,评估潜在的环境风险。本研究为利用磁性生物炭固定化铬酸盐还原酶净化冶炼废水提供了新的思路。
本研究首先纯化了铬酸盐还原酶NfoR和漆酶CueO,评估了pH、温度和金属对NfoR活性的影响。之后及进行了生物炭和磁性生物炭的制备。本研究使用四种生物质,包括松针(PN)、芦苇秸秆(RS)、松木屑(PS)和水曲柳(MA)为原料。根据这些生物炭原料的特性,通过将10 g PS溶解在60 mL FeCl3溶液(0.5m/L)中并连续搅拌2 h来制备磁性生物炭(MB)。为了将NfoR稳定固定在原始生物炭和磁性生物炭上,将铬酸盐还原酶NfoR(1g/L)在含有生物炭(75g/L)的20 mM Tris-HCl溶液(pH 8.0)中孵育,然后在16℃下加入50%戊二醛(终浓度为3%)用于交联酶。共价固定2小时后,将产生的原始生物炭固定的NfoR(RB-NfoR)和磁性生物炭固定的NfoR (MB-NfoR)在6000 g下离心30分钟。随后,使用相同的pH缓冲液洗涤RB-NfoR和MB-NfoR三次,并在冻干机中冷冻干燥36小时。最终样品储存在4ºC下以备后用。用Brandford法测定RB-NfoR和MB-NfoR的固定率。随后,检测生物炭固定化NfoR在Cr(VI)溶液中的性能、优化及重复使用性。为研究生物炭固定化NfoR处理冶炼废水的性能,试验水样取自冶炼厂,样本中提供了各种金属(如铜、锌、铬、镉、锰、砷、铅)的浓度。在1L冶炼废水中分别加入10g/L的MB、RB-NfoR和MB-NfoR。所有处理均在37ºC下振荡12天,以去除结合的重金属。之后测量残留的Cr(VI)和其他二价金属,测量重复三次。为了探索生物炭和固定化NfoR对冶炼废水微生物群落的影响,在12天后收集了4组冶炼废水,为CK(未添加生物炭或固定化酶)、MB、RB-NfoR和MB-NfoR。简而言之,使用0.22微米滤膜过滤每组600 mL废水来收集微生物。用无菌剪刀将每个膜切成几片,分别储存在无菌离心管中。随后,将每个试管立即保存在液氮中,直到提取出DNA。样本送天昊生物进行16S扩增子(V4-V5)测序及生信分析。本研究还通过苜蓿种子发芽试验对生物炭和固定化氮肥处理废水的毒性进行了分析。通过分光光度法测量样本中的铬(VI)浓度。其他分析还包括:使用扫描电子显微镜对生物炭和生物炭固定化酶的形态进行了测定。使用自动表面积分析仪研究RB-NfoR和MB-NfoR的BET表面积、总孔体积和平均孔径。使用STA 449 F3同步DSC-TGA进行热重分析(TGA)。利用X射线衍射(XRD)检测RB-NfoR和MB-NfoR的相组成。通过振动样品磁强计(VSM)测量MB和MB-NfoR的磁滞曲线。ICP-MS用于检测冶炼废水中的金属浓度。为了探索生物炭固定化NfoR的去除机理,采用傅里叶变换红外光谱(FTIR)对固定化NfoR去除Cr(VI)前后的官能团进行了表征。在通过X射线光电子能谱(XPS)分离上清液后,对吸附在MB-NfoR和RB-NfoR上的形成的Cr(III)进行定量。同时,在Tris-HCl中使用自旋捕捉剂DMPO进行RB-NfoR和MB-NfoR的自由基猝灭实验,并使用荧光分光光度计测量OH的结果。通过电子顺磁共振波谱仪(EPR)测量RB-NfoR和MB-NfoR中PFRs的强度。之前的研究发现,一种新的铬酸盐还原酶NfoR参与了Cu(II)增强的微生物Cr(VI)的还原(图1A)。NfoR活性的最适温度和pH值分别为37℃和6.0(图1B和C)。由于工业废水中的复合重金属污染,研究者进一步评估了添加各种金属离子的NfoR的适应性(图1D)。除Cu(II)和Ni(II)外,大多数金属离子对NfoR活性没有影响。Cu(II)的加入使NfoR的相对活性增加了1.4倍。这些证据表明NfoR表现出较好的金属耐受性。


图1、A,已知铬酸盐还原酶的无根进化树。B-D,pH值(B),温度(C)和各种重金属对NfoR活性的影响(D)。
在酶固定之前选择功能性载体材料对于酶的活性和稳定性非常重要。为了提高NfoR的固定效率,使用3%戊二醛制备磁性改性PS生物炭(MB)用于NfoR的共价固定(图2A);而将NfoR共价固定在来自PS的生物炭(RB)被选作阳性对照。磁性修饰后,磁性颗粒分布在MB表面(图2B)。负载在生物炭上的NfoR显示出MB和RB的表面纹理的明显变化。MB-NfoR的BET比表面积大于RB-NfoR的BET比表面积(图2C)。MB和RB的FTIR光谱在大约1160cm-1、1598cm-1和3420cm-1处出现一个尖峰(图2D)。NfoR固定后,在大约3420cm-1、1598cm-1、1500cm-1和1160cm-1处的条带强度降低,表明NfoR通过交联与MB和RB的官能团结合。MB-NfoR和RB-NfoR的XRD图显示了两种材料之间的明显差异(图2E)。


图2、A,通过戊二醛交联固定在磁性生物炭和生物炭上的铬酸盐还原酶NfoR示意图;B、生物炭(RB)、磁性生物炭(MB)、生物炭固定的NfoR (RB-NfoR)和磁性生物炭固定的NfoR (MB-NfoR)的SEM图像;C,固定化NfoR的N2吸附等温线;RB、MB、RB-NfoR和MB-NfoR的红外光谱;E、MB-NfoR和RB-NfoR的XRD图谱。
为了进一步探索固定化NfoR的性能,研究者使用RB-NfoR作为阳性对照检测了MB-NfoR的Cr(VI)去除率。结果表明,Cu(II)强化酶在复合污染修复中具有良好的应用潜力。发现进一步证实了MB-NfoR的高Cr(VI)去除能力。研究者推测PFRs的存在也发挥了MB-NfoR减少Cr(VI)的作用。实验结果表明,MB-NfoR中O2的存在促进了Cr(VI)的还原。研究者的发现揭示了MB-NfoR的Cr(VI)去除机制来源于固定化NfoR和PFRs的还原(图3),分别占52.6%和47.4%。吸附和PFRs介导的Cr(VI)还原是磁性生物炭去除Cr(VI)的主要原因。研究者的结果证实,三种类型的自由基(如OH、O2、1O2)存在于MB-NfoR中,O2负责MB-NfoR的Cr(VI)还原。总之,这些结果表明,MB-NfoR去除的Cr(VI)被还原为Cr(III ),并吸附在MB的表面上。


图3、提出了MB-NfoR去除Cr(VI)和Cu(II)的机理。(原文图5)
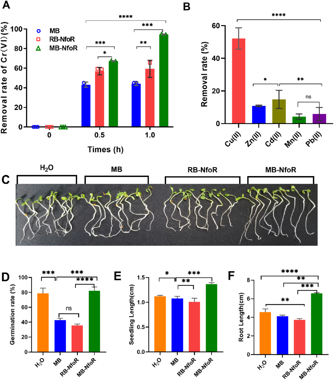
为了实现MB-NfoR的最大Cr(VI)减少,本研究评估了反应时间、pH、温度、固定化NfoR的剂量和初始Cr(VI)浓度对RB-NfoR和MB-NfoR性能的影响。RB-NfoR和MB-NfoR的最佳反应时间为30分钟,它们相应的Cr(VI)还原能力分别为38.4%和89.2%。固定化后,最佳pH与游离NfoR相比没有变化。为了评估MB-NfoR的实际应用,从冶炼厂收集了冶炼废水,其中含有800 mg/L Cr(VI)和400 mg/L Cu(II)。处理1小时后,MB-NfoR的Cr(VI)去除效率达到94%(图4A)。此外,MB-NfoR可以去除冶炼废水中52.1%的Cu(II)、10.8%的Zn(II)、14.8%的Cd(II)、4.2%的Mn(II)和5.8%的Pb(II)(图4B)。为了探索生物炭和固定化酶处理的冶炼废水是否达到灌溉质量,通过苜蓿生长试验评估了它们的毒性(图4C)。MB-NfoR组与H2O组具有相同的发芽率,而由于残留Cr(VI)的毒性,在MB和RB-NfoR的处理中,紫花苜蓿的发芽率下降到一半(图4D)。此外,与H2O处理相比,暴露于MB-NfoR处理的废水显著增加了幼苗长度和根长度(图4E和图4F)。MB-NfoR的根长为6.59厘米,分别是H2O、MB和RB-NfoR的1.4倍、1.6倍和1.8倍。其根本原因是MB-NfoR能为苜蓿生长提供可利用的养分。这项研究有力地证实了MB是酶固定化应用的一种安全且有前途的支持基质,使其成为不需要的废品的增值产品。


图4、A,MB、RB-NfoR和MB-NfoR去除冶炼废水中的Cr(VI);B,MB-NfoR吸附去除冶炼废水中的其他二价离子;经MB和生物炭固定化NfoR处理的冶炼废水对紫花苜蓿的萌发和生长的影响。D,发芽率;E,幼苗长度;F,根长。(原文图7)
为了进一步探索MB和固定化NfoR的添加是否影响冶炼废水的微生物群落,在12天后通过Illumina高通量测序测量它们的微生物群落组成(图5)。MB和RB-NfoR组的Shannon指数明显高于对照组和MB-NfoR组(P < 0.001)(图5A)。对于MB和RB-NfoR,较大的比表面积为更多的微生物提供了空间,从而导致微生物群落的丰富性。相比之下,MB-NfoR的高去除效率同时降低了废水中污染物和营养物的水平,同时降低了α多样性。主坐标分析(PCoA)揭示了生物炭或生物炭固定的NfoR显著改变了冶炼废水的微生物群落结构(图5B)。在门水平上,除MB-NfoR之外的四个组中的优势细菌读数属于三个门,包括变形菌(77.85-99.64%)、拟杆菌(4.42-5.03%)和热菌(2.7-17.43%)(图5C)。在属水平上,RB-NfoR组富含以下高丰度的属:希瓦氏菌属(5.45%)、假单胞菌属(5.39%)、芽孢杆菌属(3.68%)、气单胞菌属(2.97%)和不动杆菌属(2.12%)(图5D)。这种变化归因于MB-NfoR对冶炼废水中Cr(VI)和Cu(II)的高去除率,从而加速了冶炼废水中贫营养细菌的富集。


图5、不同的固定化NfoR改变了冶炼废水的微生物结构。A,Shannon多样性指数。B,主坐标分析散点图。C-D,门和属水平冶炼废水中的相对细菌丰度。CK组代表冶炼废水,而MB、RB-NfoR和MB-NfoR代表用磁性生物炭、生物炭固定的NfoR和磁性生物炭固定的NfoR处理的废水。(原文图8)
在本研究中,磁性生物炭共价固定Cu(II)增强的铬酸盐还原酶NfoR可去除高达94%的Cr(VI),并吸附冶炼废水中52.1%的Cu(II)。NfoR催化和PFRs介导的Cr(VI)还原是MB-NfoR的去除机制。除了吸附和还原活性之外,RB-NfoR还富集了冶炼废水中的一些铬还原细菌,因为Cu(II)增强的Cr(VI)还原在这些细菌中是常见的,这有助于总的Cr(VI)去除。MB-NfoR组增加了贫营养细菌(如Schlegelella、Silanimonas和Lysobacter)的丰度,其处理的冶炼废水无植物毒性。这为重金属复合污染的修复提供了一种新的有效策略。
祝贺!天昊微生物扩增子测序助力茯砖茶多糖治疗结肠炎研究喜登一区Top杂志《Food Chemistry》;
J Environ Manage. | 天昊微生物功能基因扩增子测序在生物炭治理土壤磷流失研究中取得新成绩;
盘点 | 天昊生物专利技术--Accu16S细菌和AccuITS菌绝对定量测序客户文章汇总(环境农学篇);
又一篇!天昊客户微生物16S扩增子测序再登顶级环境科学杂志《Journal of Hazardous Materials》;
祝贺!天昊Accu16S细菌绝对定量助力脱氧海水微生物碳氮循环研究登陆一区《Environment International》;
天昊生物微生物项目新文:沸石-纳米零价铁复合材料对农田土壤中镉、铅、砷的固定化:封存机制与微生物响应;
天昊微生物项目文章:【SBB】了解长期施加有机物料如何增加土壤磷酸酶活性:针对phoD和phoC功能性微生物种群的研究;
咨询沟通请联系
18964693703(微信同号)


创新基因科技,成就科学梦想